中秋小长假后,A股市场虽然仅有3个交易日,但是将有55只个股面临解禁,解禁市值达1260亿元。其中解禁市值最高的为鹏鼎控股,解禁市值高达520.95亿元,解禁数量占公司总股本的72.51%,8.52万户股东躁动不安。
值得注意的是,在本周面临解禁的上市公司中,已经有公司发布巨额股东减持计划,股东组团套现,不少股民表示“瑟瑟发抖”。
鹏鼎控股将迎巨量解禁
9月22日,鹏鼎控股将迎来巨量解禁。数据显示,将有16.83亿股将于节后解禁并上市流通,占公司总股本的72.51%,解禁市值高达520.95亿元。本次解除限售股份性质为公司首次公开发行前已发行股份。
本次申请解除股份限售的股东分别为美港实业有限公司、集辉国际有限公司,解禁股份数量为15.34万股、1.49万股。

由于鹏鼎控股面临着巨额解禁,不少股民表示,“要抓紧分批逃跑,解禁后股价或回到16元左右。
截至二季度末,鹏鼎控股共有8.52万户股东。

鹏鼎控股为PCB行业龙头
上半年实现营收120亿元
据悉,鹏鼎控股主要从事各类印制电路板的设计、研发、制造与销售业务,专注于为行业领先客户提供全方位PCB产品及服务,根据下游不同终端产品对于PCB的定制化要求,为客户提供涵盖PCB产品设计、研发、制造与售后各个环节的整体解决方案。公司公司所属行业为印制电路板制造业。
8月30日,鹏鼎控股发布了2021年半年度业绩报告,期间实现营业收入119.65亿元,同比增长18.29%;归属于上市公司股东的净利润6.33亿元,同比下降20%;归属于上市公司股东的扣除非经常性损益的净利润4.59亿元,同比下降39.37%;基本每股收益0.27元。

鹏鼎控股表示,随着5G技术应用的不断深入,5G技术所衍生的相关电子产品、IOT相关产品的应用也将越来越多;汽车电动化和智能化的发展也为汽车电子打开了新的空间。拥有“电子产品之母”之称的PCB行业作为整个电子产业链中承上启下的基础力量,也将迎来广阔的发展空间。公司作为PCB行业集设计、研发、制造与销售业务为一体的龙头厂商之一,一直以来始终与国内外知名的品牌厂商保持良好合作。
此外,鹏鼎控股通过产能扩充,为公司发展持续增加动能。公司持续保持与一流客户的合作,通过与世界一流客户合作研发、参与先期产品开发与设计从而掌握市场趋势及新产品商机,准确把握未来的产品与技术方向,并持续开发新产品,提前进行布局切入新产品。该公司曾经服务的客户包括诺基亚、摩托罗拉、索尼爱立信等国际领先品牌客户。
截至发稿,该股报30.95元,总市值为718.5亿元。年内股价累计跌超36%。

本周有55只个股将面临解禁
解禁市值达1260亿元
Wind数据统计显示,本周(9月20日-9月24日)共有55家公司限售股陆续解禁,合计解禁量66.89亿股,按9月17日收盘价计算,解禁市值为1260.59亿元。

9月22日是本周的解禁高峰期,共有35家公司面临解禁,解禁市值合计1197.14亿元,占下周解禁规模的95%。从解禁市值来看,按9月17日收盘价计算,解禁市值居前三位的分别为鹏鼎控股、思瑞浦、郑州银行,解禁市值分别为520.95亿元、131.06亿元、109.01亿元。另外,从个股的解禁量看,解禁股数居前三位的是郑州银行、鹏鼎控股、金力永磁。
从所属行业来看,材料、工业、信息技术、可选消费等占比较高。
从解禁股份类型来看,首发原股东限售股份有18家,股权激励限售股份有15家,定向增发机构配售股份有12家。
思瑞浦也将面临百亿解禁
除了鹏鼎控股外,思瑞浦作为信号链芯片龙头股同样备受关注。思瑞浦将于2021年9月22日解禁2381.05万股,占总股本比例29.76%,解禁比例较大,解禁市值为131亿元。解禁股类型是首发原股东限售股份,首发战略配售股份。

自2020年9月21日上市以来,思瑞浦的股价便一路飙涨,由发行价115.71元/股最高涨至718.05元/股。截至最新收盘日,思瑞浦报550.45元/股,年内累计上涨27%。

奕瑞科技股东组团套现
上周,“25倍大牛股”立昂微于9月13日解禁上市2.42亿股限售股,约合解禁市值306.6亿元,占公司总股本的60.46%。此外,公司还宣布股东宁波利时信息科技有限公司及三名董监高拟合计减持不超3.12%公司股份。受消息影响,9月13日与14日,立昂微连续两个交易日一字跌停,总市值蒸发近百亿元。
通常来说,在面临解禁的同时,宣布股东大幅减持的消息无疑是给股价走势上了一剂猛药。值得注意的是,在本周面临解禁的上市公司中,已经有公司发布巨额股东减持计划。
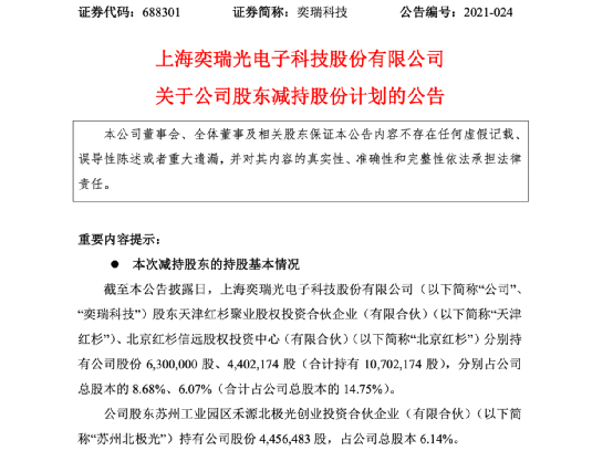
9月17日,奕瑞科技发布公告称,公司股东天津红杉、北京红杉自2021年9月22日后的6个月内拟通过大宗交易、询价转让的方式减持其所持有的公司股份合计不超过约535万股,减持比例不超过公司股份总数的7.38%;公司股东苏州北极光自2021年9月22日后的6个月内拟通过大宗交易、询价转让的方式减持其所持有的公司股份不超过约89万股,减持比例不超过公司股份总数的1.23%。

另外,上海辰岱、辰德春华、苏州辰知德自2021年9月22日后的6个月内拟通过大宗交易、询价转让的方式减持其所持有的公司股份合计不超过约543万股,拟减持股份占公司总股本的比例约为7.5%。

其中,天津红杉、北京红杉为一致行动人,均为红杉中国子公司;上海辰岱、辰德春华、苏州辰知德的一致行动人为辰德资本。按照最新收盘价计算,红杉中国或将套现近20亿,辰德资本套现金额超18亿元。
奕瑞科技表示,上述股东将根据市场情况、公司股价等综合因素决定是否实施本次减持计划,本次减持计划的减持时间、减持数量、减持价格等均存在一定的不确定性,敬请广大投资者理性投资,注意投资风险。本次减持计划不会对公司治理、持续性经营等产生影响。
在股东情况方面,奕瑞科技最新股东名单情况显示,天津红杉、北京红杉分别为第三、第五大股东,持股占比分别为8.68%、6.07%。苏州北极光则是奕瑞科技的第四大股东,持股占比为6.14%。此次拟最高清仓减持所持股份。

在此次减持计划中,红杉资本的操作备受关注。据了解,红杉资本等股东早在2012年就开始投资奕瑞科技,2020年9月18日,奕瑞科技正式登陆科创板。上市后的奕瑞科技股价不断攀升,截至目前该股年内已经累计涨超97%,年内该股最高累计涨幅近200%。因此,各股东的投资回报率也随之水涨船高。截至目前,该股报337.79元,总市值为245亿元。

截至二季度末,奕瑞科技的股东仅有4860户。
公开资料显示,奕瑞科技是一家以全产业链技术发展趋势为导向、技术水平与国际接轨的数字化X线探测器生产商,主要从事数字化X线探测器研发、生产、销售与服务,产品广泛应用于医学诊断与治疗、工业无损检测、安防检查等领域。
编辑:舰长