A股三只大牛股,明日复牌。
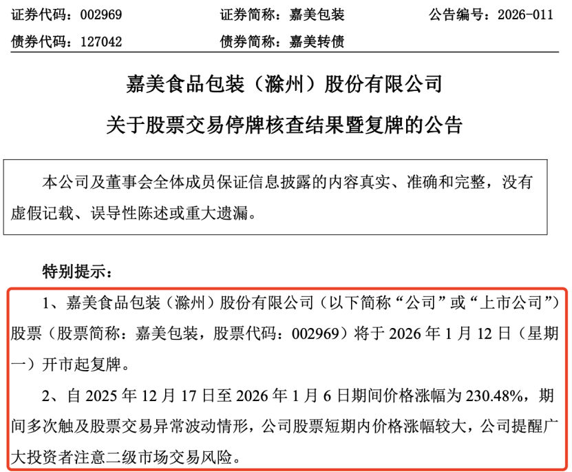
1月11日,嘉美包装发布公告称,就股票交易波动情况相关核查工作已完成,公司股票将于1月12日(明日)开市起复牌。在此之前,嘉美包装股价持续飙涨,2025年12月17日至2026年1月6日期间累计涨幅超230%。
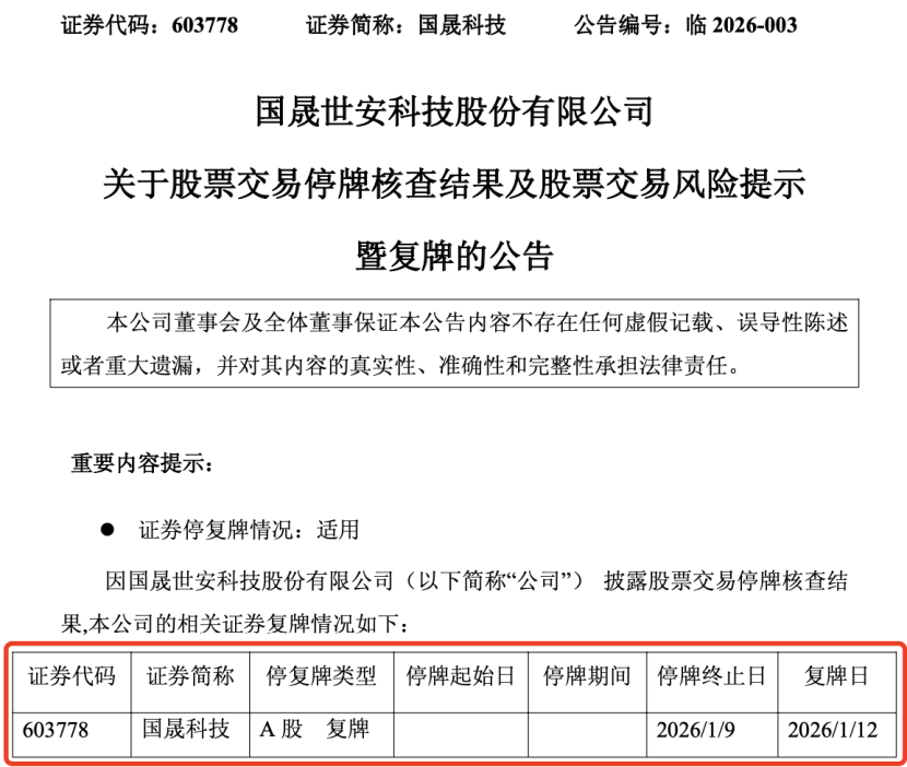
5倍大牛股国晟科技公告称,鉴于相关核查工作已完成,公司股票将于1月12日(明日)开市起复牌。回顾此前,2025年9月23日至2026年1月6日期间,国晟科技股价累计涨幅达540%。
此外,16倍大牛股天普股份表示,公司就近期股票交易情况进行了核查,鉴于相关核查工作已完成,公司股票将于1月12日(明日)开市起复牌。证监会1月9日晚间发布公告,天普股份股票价格异常波动,市场高度关注。近日,证监会已对天普股份股票交易异常波动公告涉嫌重大遗漏立案调查。
据统计,天普股份股票价格自2025年8月22日至2025年12月30日累计上涨718.39%,2025年全年累计涨幅高达1663.20%,成为年度涨幅榜上的“第二大牛股”。
嘉美包装明日复牌
1月11日,嘉美包装发布公告称,公司股票将于2026年1月12日(星期一)开市起复牌。此前,因公司股票自2025年12月17日至2026年1月6日期间价格涨幅为230.48%,其间多次触及股票交易异常波动情形,公司股票短期内价格涨幅较大,已背离公司基本面,为维护投资者利益,公司就股票交易波动情况进行停牌核查。停牌期间,公司就股票交易波动情况进行了核查,鉴于相关核查工作已完成,经向深圳证券交易所申请而复牌。


关于控制权变更事项,嘉美包装表示,公司控股股东中国食品包装有限公司与苏州逐越鸿智科技发展合伙企业签署了股份转让协议,逐越鸿智拟通过协议转让、要约收购的方式取得上市公司的控制权。截至本公告披露日,逐越鸿智已根据规定,将金额不少于本次要约收购价款总额20%的保证金(对应资金2.08亿元)存入指定账户。收购方参与本次收购的资金来源为自有资金及自筹资金,截至目前,自筹资金尚在申请中,是否可以申请成功尚存在不确定性。本次权益变动尚需履行国家市场监督管理总局等反垄断执法机构关于经营者集中的审查(如适用)、深交所合规性审核、股份过户登记等程序,存在不确定性。
关于生产经营情况,嘉美包装指出,目前公司生产经营活动一切正常,内外部经营环境未发生重大变化。2025年前三季度实现营收20.39亿元,同比下降1.94%;实现归属于上市公司股东的净利润3916.02万元,同比下降47.25%。
经核实,除上述控制权变更事项外,未发现其他可能对公司股票价格产生较大影响的未公开重大事件。
嘉美包装在公告中提示了多项风险。截至2026年1月6日,公司静态市盈率达80.76,市净率达6.25。而公司所属金属制品业静态市盈率为40.05,市净率为2.94,公司的市盈率和市净率与同行业的情况有较大差异,存在市场情绪过热、非理性炒作风险,未来可能存在股价快速下跌的风险。
5倍大牛股国晟科技,停牌核查完成
据国晟科技披露的公告,近期,公司就股票交易异常波动及严重异常波动的相关事项进行了核查。鉴于相关核查工作已完成,经公司向上海证券交易所申请,公司股票将于2026年1月12日(星期一)开市起复牌。


在此之前,国晟科技股价持续暴涨,2025年10月31日至2026年1月6日期间,公司股价累计涨幅高达370.20%,最新股价为21.3元/股,创历史新高。公司股价累计涨幅偏离基本面,存在市场情绪过热、非理性炒作风险,存在股价短期快速回落风险。公司最新市净率显著高于行业平均水平,股价存在明显泡沫化特征。


国晟科技公告中表示,经自查,公司主营业务未发生重大变化,目前公司生产经营活动正常有序开展,市场环境、行业政策未发生重大调整,内部生产经营秩序正常,不存在应披露而未披露的重大信息。
此外,国晟科技于2025年10月14日披露了《关于对外投资暨关联交易的公告》,子公司安徽国晟新能源科技有限公司拟以2.3亿元向国晟环球新能源(铁岭)有限公司进行增资,后续投资建设固态电池产业链智能制造项目。
国晟科技表示,本次对外投资事项将使公司承担一定的流动性风险,项目贷款资金尚未到位,投资标的尚未开展实际经营,存在可能无法实现预期收益的风险,受政策等影响,项目推进实施和商业化前景具有不确定性,敬请投资者注意投资风险。
国晟科技还提示,预计公司2025年度归属于上市公司股东的净利润为负值,公司2025年年度经营业绩将出现亏损。
国晟科技表示,公司当前股价涨幅与公司经营业绩、行业情况严重偏离,请投资者关注公司业绩亏损及估值偏高风险,勿受市场情绪过热影响,理性决策,审慎投资,注意交易风险,避免产生较大投资损失。
“16倍大牛股”被证监会立案调查
据天普股份披露的公告,公司于1月9日收到证监会下发的《立案告知书》,因公司股票交易异常波动公告涉嫌重大遗漏等,证监会决定对公司进行立案。公司将积极配合中国证监会立案调查工作,并严格按照相关法律法规的规定和监管要求及时履行信息披露义务。
天普股份还发布公告称,公司就近期股票交易情况进行了核查。鉴于相关核查工作已完成,公司股票将于1月12日起复牌。公告显示,公司股票价格自2025年8月22日至2025年 12 月30日累计上涨718.39%,期间已累积巨大交易风险。
天普股份同时澄清,公司全资子公司杭州天普欣才科技有限公司当前经营范围不包含人工智能,截至目前公司及天普欣才均没有人工智能相关的技术或人员储备,并无开展人工智能相关业务的计划。此外,公司与股东中昊芯英(杭州)科技有限公司未签订任何框架性合作协议。股东中昊芯英自身现有资本证券化路径与公司无关。股东中昊芯英无资产注入计划。
回顾之前,天普股份股价持续暴涨,2025年全年累计涨幅高达1633.20%,总市值达292.32亿元。
责编:王璐璐
排版:刘珺宇
校对:姚远